固定资产投资是驱动宏观经济增长、助推产业结构迭代升级、构筑现代化基础设施体系的核心引擎。项目资本金制度作为我国固定资产投资管理的基础性制度,通过明确投资主体责任边界、界定资金核心属性,构建风险防控前置屏障,同时为金融资源精准赋能实体经济提供合规框架。
自《国务院关于固定资产投资项目试行资本金制度的通知》(国发〔1996〕35号)首次确立该制度后,历经多轮政策迭代,在不同经济周期中持续发挥调节投资规模、防范系统性金融风险、引导资本精准投向的核心职能。

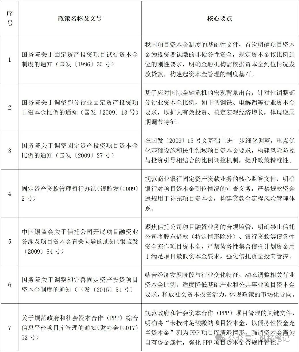
一、项目资本金的性质及核心特征 《国务院关于加强固定资产投资项目资本金管理的通知》(国发〔2019〕26号)从制度层面明确界定:“投资项目资本金作为项目总投资中由投资者认缴的出资额,对投资项目来说必须是非债务性资金,项目法人不承担这部分资金的任何债务和利息;投资者可按其出资比例依法享有所有者权益,也可转让其出资,但不得以任何方式抽回。”该定义为项目资本金的属性认定提供了法定依据。
(一)项目资本金的核心特征 1.非债务性与无刚性偿付义务 出资主体无需与项目法人约定固定偿还期限及利息偿付义务,资金成本与项目实际收益水平直接挂钩。 2.专款专用与定向监管 资本金以“锁定项目风险、保障项目落地”为核心,具有严格的项目使用指向性,需依据项目审批文件专项用于特定投资项目,严禁以任何形式挪用至非指定领域。 3.风险优先承担与剩余收益分配 投资者需以认缴资本金为限承担项目经营风险,在项目清算环节,资本金需优先用于清偿项目债务,剩余资产按出资比例进行分配。这一特征使资本金成为项目风险承担的“第一道防线”,亦是金融机构评估项目可行性的核心指标。 项目资本金与债务性资金的核心差异: (二)各行业固定资产投资项目的最低资本金比例 投资项目资本金占项目总投资的比例并非固定统一,其核心逻辑在于遵循“风险与资本匹配”原则,结合行业的产业特性、经济效益及风险水平综合确定。经过多轮政策迭代,我国已形成适配经济发展阶段的分行业比例调控体系,各行业最低资本金比例如下表所示: 二、项目资本金的筹集渠道 从资本筹措的来源属性与配置逻辑出发,项目资本金可划分为企业内生积累与外部市场化筹集两大核心维度。两类资金在资本成本结构、约束条件刚性及项目适配场景上存在本质差异,共同构成项目资本金筹措的二元供给体系,为不同类型固定资产投资项目提供差异化资本支撑。 “国发〔2019〕26号文”明确界定:以金融工具筹措、按国家统一会计制度分类为权益工具的资金,可认定为项目资本金,但占比不得超过资本金总额的50%。进一步明晰了金融工具作为项目资本金的合规边界。 (一)企业内部来源:基于自身积累的核心资本供给机制 企业内部资金来源是依托企业经营活动形成的权益性资本积累,具有资金成本内生化、使用自主化及约束条件弱化等特征,构成项目资本金的基础性来源。其合规性需严格契合《企业会计准则》及项目资本金监管的核心要求,具体涵盖以下类别。 1.留存收益资本化 留存收益是企业净利润扣除分红后的累积权益资金,其资本化符合《中华人民共和国公司法》要求,主要包括盈余公积金和未分配利润。盈余公积金按净利润10%强制提取,符合规定可转增为项目资本金;未分配利润为企业自主支配资金,投入项目需结合ROI与WACC量化评估。对于盈利稳定、股利支付率固定的企业,留存收益是项目资本金的最优选择。 2.存量资产变现资金 存量资产变现资金通过资产证券化、市场化处置等方式实现,核心是剥离非核心资产优化资本配置、提升使用效率。依据《关于规范金融企业对地方政府和国有企业投融资行为有关问题的通知》(财金〔2018〕23号)的穿透式监管要求,可变现资产需权属清晰、无权利瑕疵,包括闲置固定资产、非核心股权等。企业资本金缺口时,可凭资产评估报告通过协议转让、公开拍卖等市场化方式处置资产,实现资产向资本转化。该方式资本归属明确,但需关注资产评估溢价波动及交易周期对资本金到位时点的影响。 3.现有股东增资扩股 当内部积累不足时,现有股东可按股权比例或增资协议追加出资,此为内源化股权融资。其优势在于依托信息优势降低融资成本、维持股权结构稳定避免控制权稀释;依据“国发〔2019〕26号文”,增资资金需经资本验证确保非债务性,注入后可提升企业资本充足率,强化债务融资信用基础。 (二)企业外部来源:基于资本协同的补充融资机制 外部资金来源是企业通过引入外部投资者或争取政策支持形成的资本金补充渠道,适用于内生资本约束较强的大型项目或战略性投资场景。依据资本属性差异,外部来源需严格遵循监管部门所强调的“穿透式监管”原则(财金〔2018〕23号),确保资金实质为权益性而非债务性资金,其主要渠道包括以下四类。


1.外部股权投资引入 外部股权投资是权益性融资的核心形式,除传统战略投资与财务投资外,还包括优先股融资等特定工具,各类方式在权利义务设置上呈现差异化特征。战略投资者通常具备产业链协同优势,其投资除资本供给外,还伴随技术转移、渠道共享等附加价值,在符合产业政策导向的战略性新兴产业项目中表现尤为突出;财务投资者以私募股权基金(PE)、风险投资(VC)为代表,聚焦项目资本增值潜力,核心关注退出机制设计(如首次公开发行、并购重组等)。 优先股作为《优先股试点管理办法》明确的融资工具,兼具股权与债权双重属性,股东享有固定股息分配权及剩余财产优先受偿权,但通常不参与企业日常经营决策,这种“收益固定、权利受限”的特征使其成为项目资本金的重要补充,尤其适用于需要稳定资本且不愿稀释控制权的企业。 依据《中华人民共和国证券投资基金法》及优先股监管要求,此类投资需通过投资协议明确股权比例、股息支付方式及退出条款,其优势在于快速放大资本金规模,同时平衡原有股东控制权与新投资者收益诉求。 2.政策性资金支持 对于符合国家产业政策的公共基础设施、科技创新等项目,可通过政府引导基金、政策性金融支持、项目专项债等多元政策性工具筹措资本金,其本质是财政资金与市场化资本的协同配置机制,具体可划分为四类。 一是政府投资补助,作为无偿性财政资金,无需偿还且不要求股权对价,主要投向民生保障类项目,体现公共财政的扶持属性。 二是专项建设基金与政府引导基金,前者由政策性金融机构发起设立,以股权投资形式注入项目并约定合理回购周期,后者通过财政资金撬动社会资本,采用“母基金+子基金”架构聚焦特定产业领域,二者均符合国发〔2019〕26号文关于以权益工具充实资本金的政策导向。 三是项目专项债,作为《地方政府专项债务预算管理办法》规范的融资工具,其募集资金专项用于具有稳定收益的公益性项目资本金,以项目未来收益作为偿债来源,实现“资金筹措——项目建设——收益偿还”的闭环运作。专项债在交通、水利等二十二个基础设施领域作为资本金应用广泛。此类资金的获取需通过严格的项目合规性审查,资金使用全过程接受财政部门与发展和改革部门的监管。
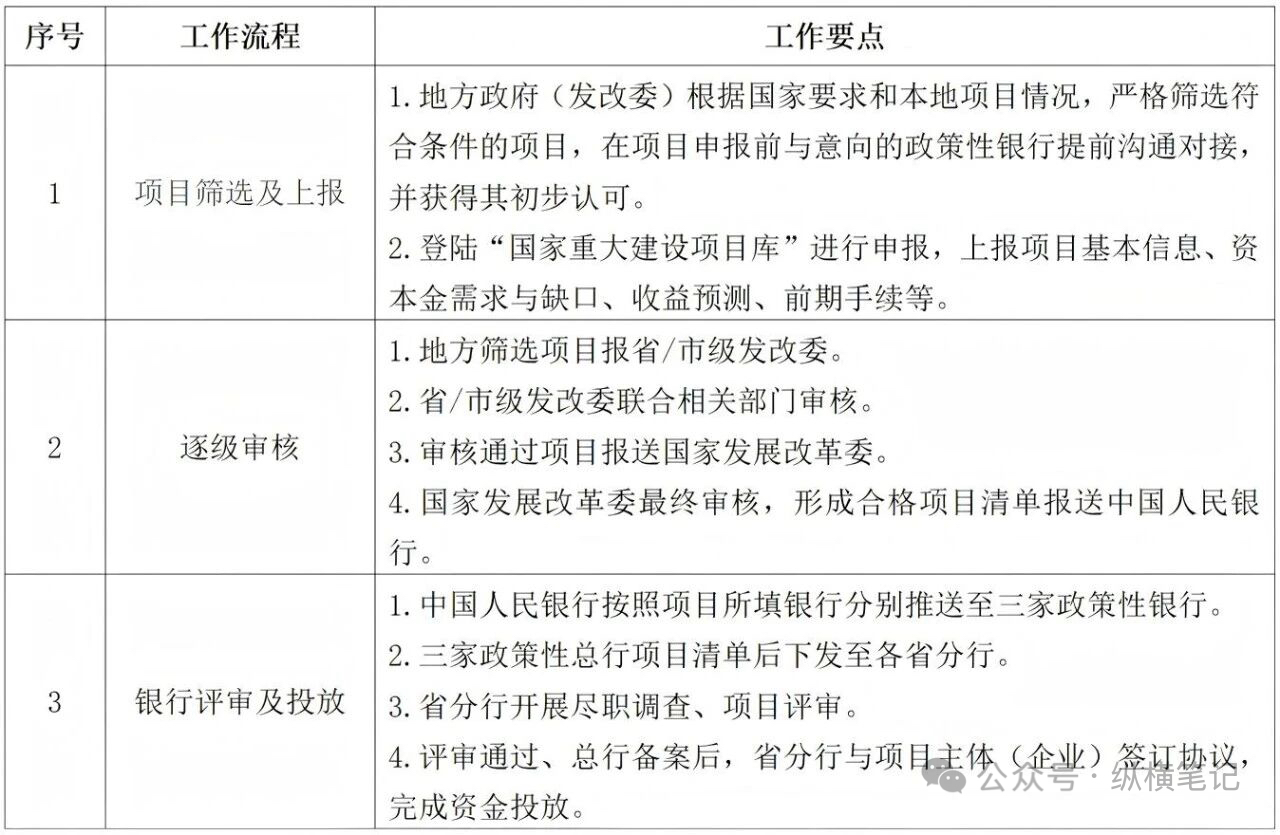
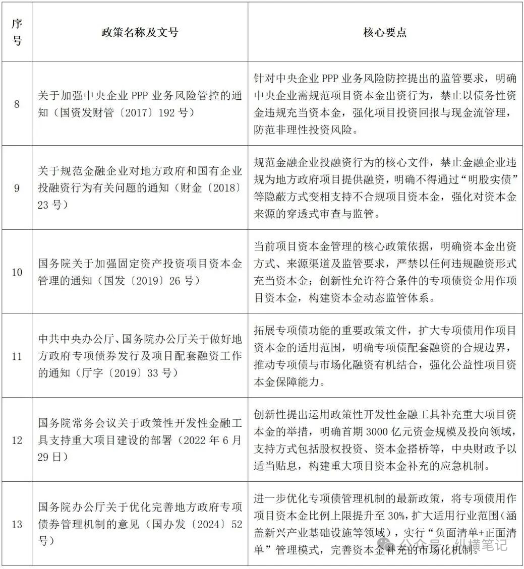
3.金融机构合规股权投资 在《中华人民共和国商业银行法》《保险资金运用管理办法》及银行业监督管理机构的监管框架下,金融机构除直接股权投资外,还可通过永续债等创新工具参与项目资本金配置。银行、保险等金融机构参与项目资本金的核心模式包括三类。 一是通过产业投资基金间接持股,聚焦国家重点支持的战略领域,实现资金投向的精准匹配。 二是保险机构以长期资金开展基础设施股权投资,凭借资金期限长的优势匹配基础设施项目的资金需求特征。 三是认购企业发行的永续债,依据《关于永续债企业所得税政策问题的公告》(财政部税务总局公告2019年第64号):“企业发行的永续债,可以适用股息、红利企业所得税政策”,即符合《金融负债与权益工具的区分及相关会计处理规定》(财会〔2014〕13号)关于权益工具的界定条件下,永续债可作为“权益性投资”计入项目资本金,其核心特征是无固定偿还期限、利息可递延支付,既契合金融机构的风险偏好,又为企业提供稳定资本补充。 此类项目资本金的筹集方式,依据监管要求需满足“风险可控、投向合规”原则,金融机构将对项目现金流稳定性、投资回报率进行全面评估,其优势在于资金规模大、适配大型项目需求,局限性则体现为资金成本相对较高且附带财务监管条款。 4.关联企业合规资金拆借 企业集团内部关联方之间的资金拆借,需严格遵循《企业会计准则第36号——关联方披露》及金融监管要求,在满足“资金来源合法、交易价格公允”核心前提下方可作为项目资本金。此类资金配置的核心优势在于集团内部资本统筹效率高,通过内部资金池运作降低交易成本,适用于集团化企业的跨项目资本调度。 需特别关注的是,依据财办金〔2017〕92号文规定,关联方资金不得通过“名股实债”等违规形式注入项目,需履行完整的资本验证程序,明确资金性质为权益性,避免因监管穿透认定为债务性资金而引发项目合规风险。 三、申请政策性金融工具作为资本金的要点 新型政策性金融工具是国家为实现政府特定政策目标,由中国人民银行支持国家开发银行、中国农业发展银行和中国进出口银行设立的特殊金融工具,投入形式可分为股权投资、股东借款和专项债资本金搭桥三种运作模式。 2025年下半年,新型政策性金融工具以5000亿元规模为首批核心,重点投向数字经济、人工智能、低空经济、消费领域基础设施、绿色低碳、农业农村、交通物流、市政和产业园区“8大核心方向”,专门用于补充重大项目资本金,以撬动社会投资、支持国家战略项目落地。 (一)政策性定位 由国家开发银行(重点支持基础设施、制造业)、中国农业发展银行(重点支持乡村振兴、城乡融合发展)和中国进出口银行(重点支持对外开放、制造业)发起,由政府主导设计、金融机构市场化运作的专项融资机制,通过发行金融债券筹集资金,重点投向基础设施、科技创新、产业升级等领域。解决重大项目资本金不足问题,避免资金断档,撬动社会资本,拉动总投资规模。 (二)项目申报遴选流程 (三)审核要点 1.项目重要性和投向 符合投向领域,符合政策性银行的主责业务。 2.项目真实性和成熟度 项目相关行政审批手续齐全,真实可信。 3.融资方案可行性 项目投资合理,筹资方案完备,资金来源已落实。基金申报金额不得超过国务院明确的各领域最低资本金比例的50%(重点领域可提升至80%),借款期限需与退出机制匹配。 4.基金申报主体合规性和资信度 借款人应为市场化主体(公司法人),不能是政府及其部门、事业单位等。 5.严格执行四项负面清单 严禁涉及土地储备、严禁涉足商业房地产、严禁涉嫌楼堂馆所、严禁触碰地方政府隐性债务。 四、总结 企业应锚定政策监管框架,科学进行项目资本金的统筹和配置,同时精准运用新型政策性金融工具,有效补充重大项目资本金缺口,为资本高效赋能实体经济、助推固定资产投资高质量发展筑牢支撑。 附《项目资本金相关制度文件梳理表》 文章已发表于四川纵横工程管理咨询有限公司微信公众号——纵横笔记,搜索公众号,可查看更多。

